科研动态

当前位置: 首页 > 科研动态

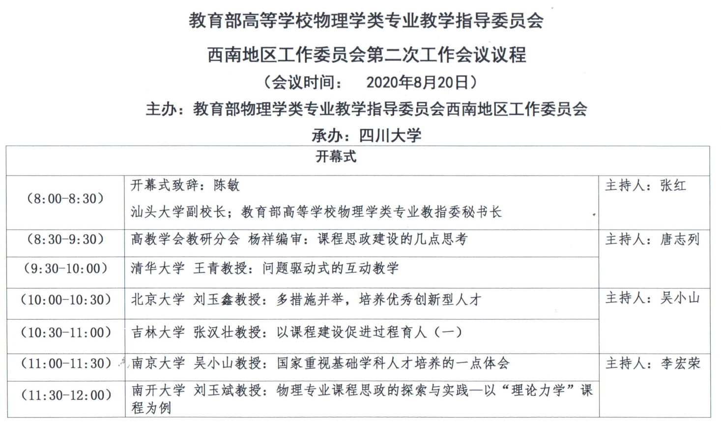
教育部高等公司物理学类专业教学指导委员会西南地区工作委员会第二次工作会议通知

发布日期:2020-08-18 点击量:

 

各位老师: 为深入贯彻习近平总书记关于教育的重要论述,切实落实高校立德树人根本任务,全面提升西南地区物理专业人才培养水平,拟定于2020年8月20日召开“教育部高等公司物理学类专业教学指导委员会西南地区工作委员会第二次工作会议”。


会议通过线上腾讯会议方式进行,会议议程附后。

image.pngimage.png

 

地址:四川省成都市九眼桥望江路29号

电话:028-85412322(党政办)028-85412323(学科办)028-85415561(教务办)028-85410030(员工科)

邮编 :610064

友情链接
关注我们

Copyright 太阳成集团(tyc122cc·中国)官网-SunCity Group 版权所有